
I modify my Sun workstations to feature a multicolor LED instead of the standard green LED that simply indicates power is on. After this modification, the LED on the front of the box lights up green when the power is on, but turns blue during drive access. I find this to be a useful addition, as it provides a clear visual indication of disk activity. Modern computers have conditioned us to expect immediate responses to commands or actions, but that’s not always the case with these older systems. This modification adds both functionality and a bit of visual interest.
How it works

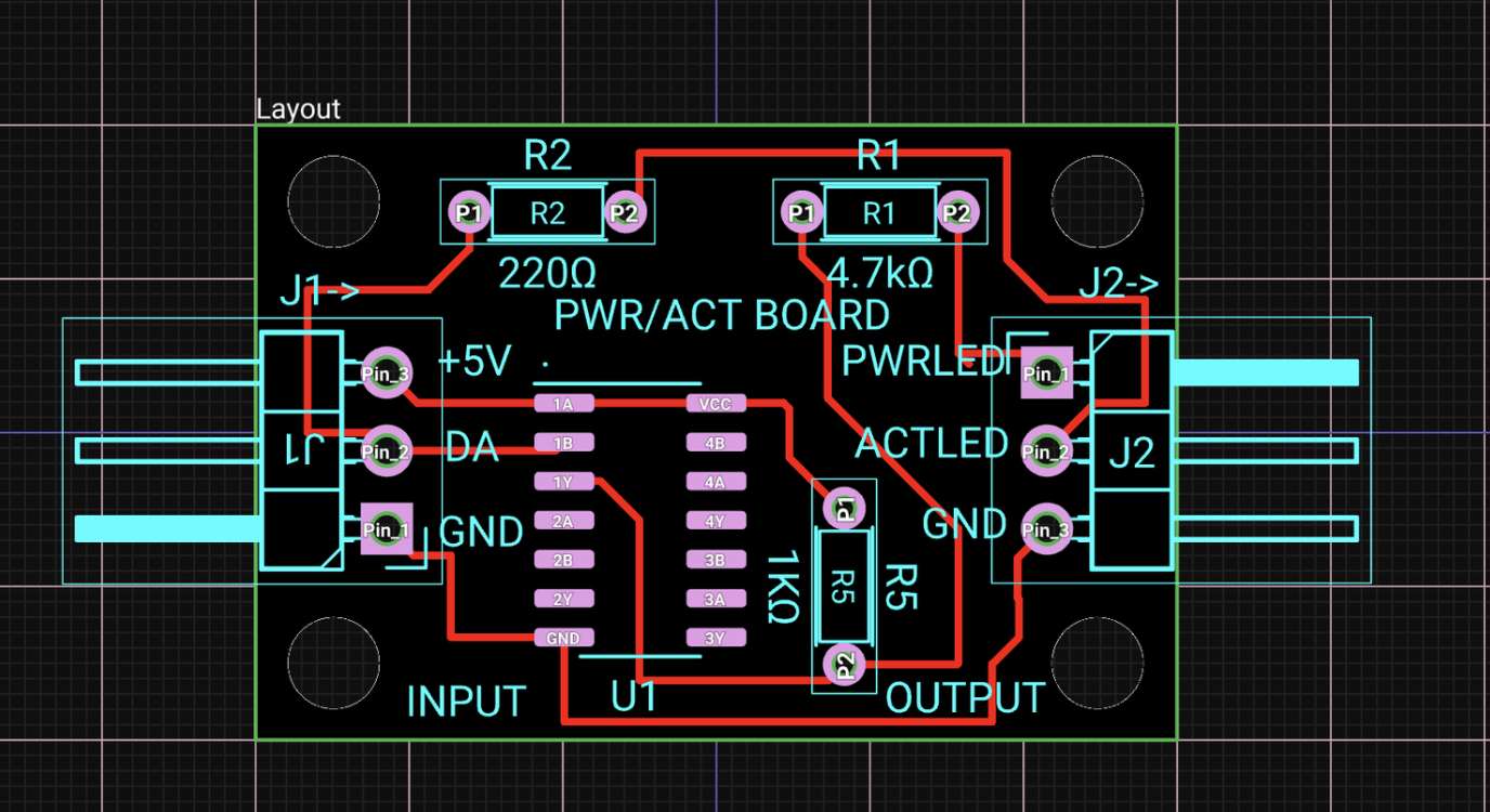
The modification is relatively simple in practice. An RGB LED is controlled by an XOR gate, where one input is power and the other is drive access. Power is supplied from the Zulu power connector, and the drive access signal comes from the accessory LED output on the Zulu board. The only other components are current-limiting resistors used to adjust the brightness of the blue and green LEDs. Since blue and green are different wavelengths of light, they appear at different brightness levels with the same resistor value. I’ve tuned mine so that the green is less bright and the blue is a bit brighter.
